根据团省委“关于印发《江苏省五四红旗团委(团支部)、江苏省优秀共青团员、江苏省优秀共青团干部评选表彰工作办法》的通知”的要求,拟将以下人选(单位)作为推选人选(单位),现进行公示。
自2022年3月22日——2022年3月26日,公示期为期5日。若对公示对象有异议,请在公示期内与校团委反馈。校团委电子邮箱:njlgdxzjxytw@126.com。
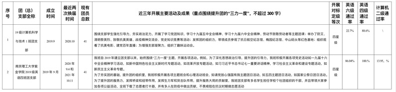
江苏省五四红旗团支部推选单位

江苏省优秀共青团员推荐人选

江苏省优秀共青团干部推选人选

共青团星空彩票娱乐平台登录委员会
2022年3月22日
根据团省委“关于印发《江苏省五四红旗团委(团支部)、江苏省优秀共青团员、江苏省优秀共青团干部评选表彰工作办法》的通知”的要求,拟将以下人选(单位)作为推选人选(单位),现进行公示。
自2022年3月22日——2022年3月26日,公示期为期5日。若对公示对象有异议,请在公示期内与校团委反馈。校团委电子邮箱:njlgdxzjxytw@126.com。
江苏省五四红旗团支部推选单位

江苏省优秀共青团员推荐人选

江苏省优秀共青团干部推选人选

共青团星空彩票娱乐平台登录委员会
2022年3月22日