星空彩票娱乐平台登录成立于1999年,2004年经国家教育部批准改制为本科层次的独立学院,由南京理工大学联合社会力量举办。因专业建设和星空彩票苹果app的需要,现面向社会公开招聘人才若干,现将有关事项公告如下:
一、应聘基本条件
1.拥护党的路线、方针、政策,热爱祖国,热爱教育事业,遵纪守法。
2.有较强的事业心和责任感,有良好的职业道德,有创新意识和潜力,身心健康,讲诚信,能胜任本职工作。
3.具备岗位要求的专业知识、学术研究能力和其他资格条件。
4.应聘者均须有与所需专业相对应的国家认可的学历学位。
5.专任教师根据工作需要承担辅导员、班导师等相关工作。
二、招聘岗位及条件
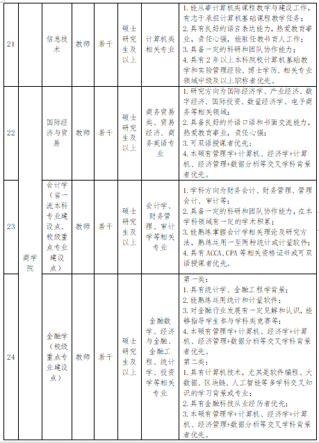
招聘岗位信息及具体要求详见附件。
三、聘用人员性质及相关待遇
1.聘用人员性质为人事代理。
2.聘用人员按照我校有关规定享受工资福利等待遇。
四、应聘程序
1.报名:应聘人员登陆https://ding.cjfx.cn/f/fgd1idrn,或扫描下方二维码,在线填写报名表。
温馨提示:报名信息每人只可提交一次,且提交后无法修改。请应聘者务必将所有信息核实清楚并准备好相关证明材料后再填写。(电子简历、学历学位证书原件的扫描件、职称证明、党员证明等)

2.审核:党政办人事管理科根据岗位要求对应聘者进行资格审查,通过初审的应聘人员将通过邮件或者短信的方式进行告知。未通过资格审核者,将不再另行通知。
3.考核:考核分为心理测评、试讲和面试三部分:心理测试采用上机测试的方式,结果供面试考核小组参考;试讲主要考察教学水平和教学能力;面试主要考察教育教学相关知识以及综合能力。学校根据考核结果择优确定拟聘人员。拟聘者将通过邮件或者短信的方式进行告知,未通过的应聘者将不再另行通知。
4.录用:拟聘人员需在二级甲等以上等级的医院进行体检,体检合格,学校将与拟聘人员签订劳动合同,办理相关手续。
五、报名时间
即日起至2022年6月5日。
六、注意事项
1.应聘者需携带身份证、毕业证(本科起)、学位证(学士学位起)以及简历中提到的相关资格和奖励证书原件等材料,面试时提交评委核查。
2.应聘者须按要求填写报名表,内容不全或与要求不符的,不予受理。凡有弄虚作假者,一经查实,取消应聘资格。
七、招聘咨询
学校网址://m.xc3170.com/
学校地址:江苏省南京市仙林大学城文澜路89号
咨询电话:025-85786100 人事管理科袁老师
星空彩票娱乐平台登录
2022年5月








